BIST 11.007
DOLAR 42,53
EURO 49,56
ALTIN 5.746,23

Selçuklu sultanlarının kemikleri incelendi DNA analizleri ile birebir modelleri yapıldı şimdi sıra definde

Selçuklu sultanlarının kemikleri incelendi DNA analizleri ile birebir modelleri yapıldı şimdi sıra definde

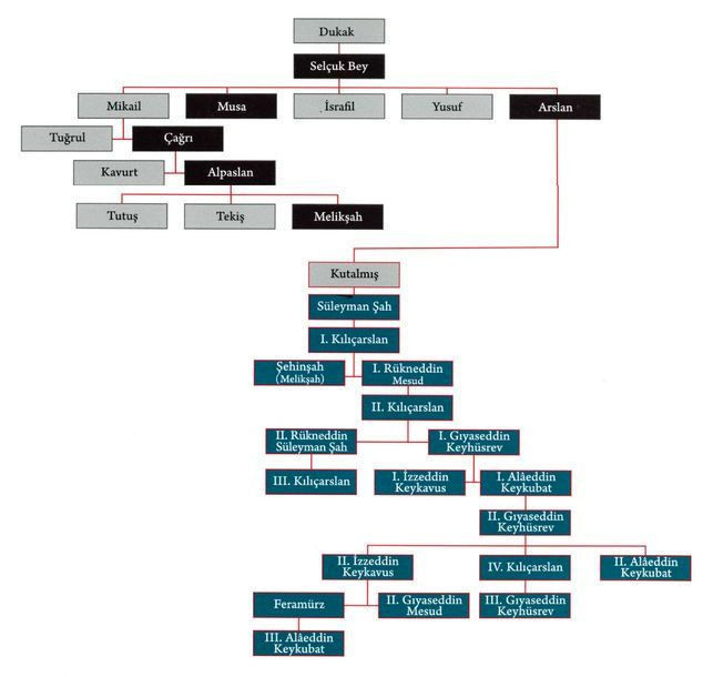
Türkiye’ye “Türkiye” adını verdiren bu 13 Selçuklu hükümdarı defnedilmeyi, DNA analizleri ile birebir yapılan modelleri de sergilenmeyi bekliyor. Tarihçi yazar Murat Bardakçı, altı buçuk sene süren “Türkiye Selçuklu Hanedanı” projesiyle ilgili bilinmeyen şaşırtıcı ayrıntıları paylaştı.

Selçuklu sultanlarının kemikleri incelendi DNA analizleri ile birebir modelleri yapıldı şimdi sıra definde - Resim: 1

Anadolu'nun Türkleşmesini başlatan Selçuklu sultanlarının türbeleriyle ilgili trajik hikayeler geride kalmak üzere. 1940'lı ve 1990'lı yıllardaki restorasyonlarda birbirine karışan ve köpeklerin ağzına düşen sultan kemikleriyle ilgili tarihçi Murat Bardakçı, son durumu aktardı. Konya’da 20. asrın ilk yarısında yaşanan son rezaletin üzerinden uzun seneler geçtiğini ve 2017'de başlatılan çalışmanın aşamalarını böyle paylaştı:

Selçuklu sultanlarının kemikleri incelendi DNA analizleri ile birebir modelleri yapıldı şimdi sıra definde - Resim: 2

"Konya İl Kültür ve Turizm Müdürlüğü, 2017 Şubat’ında valilik izni ile Alâeddin Tepesi’ndeki Türkiye Selçuklu Sultanları Türbesi’nde akademik kuruluşların da işbirliği ile birkaç aşamalı bir çalışma başlattı... Ama, türbedeki sekiz adet sanduka açıldığında karşılaşılan manzara açanlara dehşete düşürdü: Sandukalar, poşetlere rastgele tıkıştırılmış kafataslarıyla, iskeletlerle, naaş kalıntıları ile dolu idi ve bu vaziyette projenin genişletilmesi, kemiklerin kimlere ait olduğunun belirlenmesi lâzımdı! İlk aşamada, sadece üç hükümdarın kemikleri tespit edilebildi ve bulunan bütün kalıntılar dualar eşliğinde kefenlenip yeniden sandukalara kondu. İki sene sonra, 2019’da çalışmanın ikinci aşamasına geçildi. Bilim Kurulu’nun kararı ile kalıntılar sandukalardan çıkartılarak Necmettin Erbakan Üniversitesi Tıp Fakültesi’nde incelemeye alındı, beş hükümdarın daha kemikleri belirlendi ve kalıntılar yeniden mezarlara kondular.

Selçuklu sultanlarının kemikleri incelendi DNA analizleri ile birebir modelleri yapıldı şimdi sıra definde - Resim: 3

Alâeddin Keykubat’ın kemiklerinde hakikaten zehir bulundu

Bir sonraki aşamada naaşlardan alınan örnekler İstanbul Adlî Tıp Kurumu Biyoloji ve Kimya İhtisas Dairesi’ne gönderildi. Burada yapılan DNA analizlerinde kemiklerin o zamana kadar düşünüldüğü şekilde sekiz değil, on üç hükümdara ait olduğu ortaya çıktı. Hattâ, analizlerinden bazı tarihî bilgileri doğrulayan başka neticeler de elde edildi; meselâ kaynakların hayata 1237’de Kayseri’de zehirlenerek veda ettiği yazdıkları Alâeddin Keykubat’ın kemiklerinde hakikaten zehir bulundu! Erkeklerin, yani hükümdarların kimlikleri ve aile bağları YSTR-DNA analizleri ile tam olarak tesbit edilirken, kalıntılar arasında Birinci Alâeddin Keykubad’ın kardeşi Keyferidun’a, tamamı hanedan mensubu iki kadına, iki kız çocuğuna ve bazısı henüz çocuk yaştaki beş erkeğe ait kemiklerin de mevcut olduğu ortaya çıktı. Kadınlardan biri, Birinci Gıyaseddin’in hanımı idi...

Selçuklu sultanlarının kemikleri incelendi DNA analizleri ile birebir modelleri yapıldı şimdi sıra definde - Resim: 4

Kafatasları etlendirildi

Derken, sıra kafataslarının etlendirilmesine, yani hükümdarların ve hanedan mensuplarının dış görünüşlerinin belirlenmesine geldi.. Bunun için İstanbul Adlî Tıp Kurumu’nun yanısıra Türkiye Atom Dairesi Başkanlığı’ndan yardım alındı. Saç, göz, deri ve yaş konularında alınan sonuçlar ile tomografilerden elde edilen bilgiler kafataslarının üç boyutlu kopyelerine işlendi ve kemikleri Alâeddin Tepesi’nde bulunan on üç Türkiye Selçuklu Hükümdarı ile iki kadının ve diğer hanedan mensuplarından bazılarının kafatasları etlendirildi! Ve nihayet, projenin bir başka aşamasına geçildi. Silikon heykellerin ardından müzelerde ve özel kolleksiyonlarda bulunan dönemin tekstilleri üzerinde iplik, doku ve renk analizleri yapıldı; minyatürlerden ve eldeki az sayıdaki örneklerden istifade edilerek Konya Olgunlaşma Enstitüsü’nde yeni dokunan kumaşlardan silikon heykeller için elbiseler dikildi..."